
Tire sua cidadania italiana do conforto da sua casa, com a segurança de quem entende do assunto!

Garanta um processo tranquilo e eficiente com a ajuda da Cidadania Pro. Nossa assessoria especializada cuida de todos os detalhes, desde a análise de viabilidade até a obtenção da sua cidadania italiana.
Não adie seu sonho de ser
um cidadão italiano
Com orientação de uma assessoria de cidadania você tem assertividade e agilidade no seu processo, sem prazos elevados ou erros na entrega da documentação.
Buscar pela cidadania italiana é um direito seu!
Além de garantir oportunidades únicas para toda a sua família e futuras gerações.





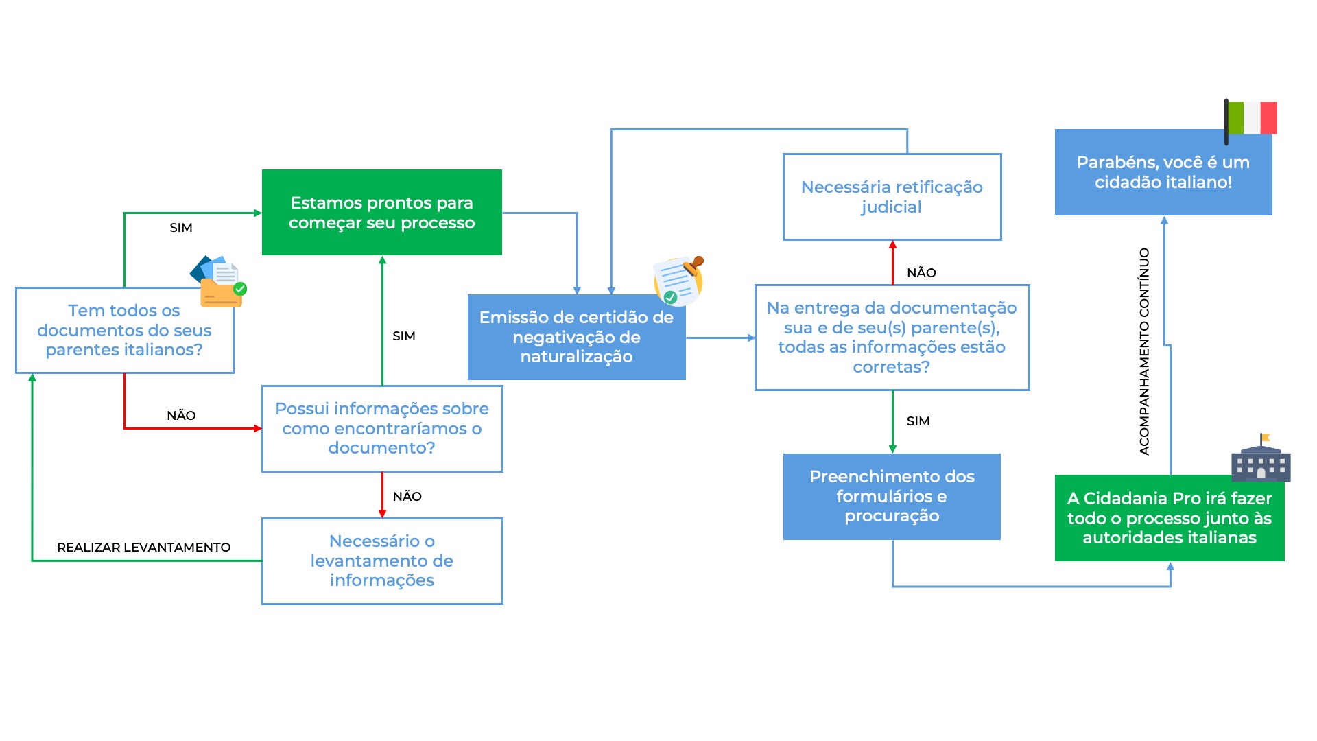
Na Cidadania Pro, tornamos o processo de obtenção da cidadania italiana simples e descomplicado. Conheça as principais etapas que seguimos para garantir que você consiga a sua cidadania do conforto da sua casa.
Realizamos uma avaliação detalhada para verificar se você atende aos requisitos necessários para obter a cidadania italiana. Analisamos sua árvore genealógica e documentos iniciais para garantir que você está apto para iniciar o processo.
Nossa equipe especializada auxilia na coleta e organização de todos os documentos necessários, incluindo certidões de nascimento, casamento e óbito dos seus ascendentes. Garantimos que tudo esteja em conformidade com as exigências legais italianas.
Com todos os documentos em mãos, enviamos toda a documentação para a Itália. A partir deste ponto, procedemos com o protocolo do processo em território italiano.
Acompanhamos o progresso do seu processo de cidadania italiana de perto, mantendo você informado em cada etapa. Estamos aqui para responder a qualquer dúvida e garantir que tudo ocorra conforme o planejado até a obtenção da sua cidadania italiana.

Tiago sempre muito solicito e gentil. Ajudou e facilitou muito todo processo de cidadania!Publicado em Rita Aprikian Gente fui muito bem atendido, atendimento diferenciado tudo muito bem esclarecido e pós atendimento rápido e eficaz!Publicado em Jairo Estevam Excelente empresa, atendimento personalizado, ágil, explicações claras e objetivas. Recomendo.Publicado em Irilene Vieira Tudo perfeito, preço justo, serviço rápido, honestidade, enfim ... Indico a todos !!!!Publicado em Benedito Oliveira Neto Gente, quero deixar registrado aqui o excelente atendimento que recebi da equipe do Cidadania Pro, super atenciosos, prestativos e eficientes, principalmente o Tiago que sanou todas as minhas dúvidas e resolveu o meu problema com rapidez e eficiência! Super indico!!Publicado em Nelci Groff Excelente! Quando pensei em tirar a cidadania, achei que iria enfrentar muita burocracia, mas com a equipe da Cidadania Pro, o processo foi muito rápido e fácil. Recomendo!Publicado em Junior Maiorquino Os profissionais me auxiliaram com comprometimento e agilidade. Trabalham com excelência! Recomendo.Publicado em Aparecida Freire Da Palma Profissionais de primeira linha!Publicado em Rodrigo Reis Nossa experiência com a Cidadania Pro foi excepcional! O consultor Tiago demonstrou profundo conhecimento dos processos de cidadania e teve uma abordagem proativa e eficiente no tratamento do nosso processo. O resultado foi nossa satisfação!Publicado em Guilherme Credidio Fui muito bem atendida, são confiáveis e detém conhecimento. Recomendo.Publicado em Luci SantosAvaliação totalizada Google 5.0 de 5, com base em 19 avaliações
Com a nova legislação italiana, o reconhecimento da cidadania passou a ser mais restritivo.
Atualmente, o direito é analisado principalmente para:
Filhos e netos de cidadãos italianos (até a 2ª geração), desde que cumpridos os requisitos legais;
Casos específicos podem ser avaliados judicialmente, especialmente quando envolvem situações anteriores às mudanças legislativas.
Cada processo exige análise individual, considerando a linha de transmissão, datas e o enquadramento jurídico adequado.
Sim. A legislação italiana sofreu alterações recentes (Decreto Legislativo n. 36/2025 e Leis Orçamentárias 2025/2026), que restringiram o reconhecimento da cidadania italiana iure sanguinis.
Na prática:
O reconhecimento administrativo passou a ser limitado a filhos e netos (até a 2ª geração);
Descendentes além da 2ª geração não conseguem mais o reconhecimento pela via administrativa;
Nesses casos, a única alternativa é ingressar com ação judicial na Itália, com base no direito reconhecido em tribunais italianos;
Também é exigida a comprovação de vínculo efetivo com a Itália, conforme critérios legais.
Cada caso exige uma análise detalhada para verificar a viabilidade da via judicial e os documentos necessários.
Os documentos variam conforme o enquadramento do caso após a nova legislação, mas, de forma geral, podem incluir:
Certidões de nascimento, casamento e óbito dos ascendentes italianos;
Certidão de nascimento do requerente;
Documentação que comprove a linha de transmissão da cidadania, conforme o caso;
Certificados que demonstrem se houve ou não naturalização do ascendente italiano;
Outros documentos podem ser exigidos para comprovação de vínculo com a Itália, de acordo com a modalidade do pedido.
A lista exata depende da geração envolvida.
Os custos podem variar conforme a via escolhida (administrativa ou judicial) e a complexidade do caso, podendo envolver:
Taxas oficiais do processo, conforme o enquadramento legal;
Custos com tradução juramentada e apostilamento de documentos;
Honorários de assessoria especializada para análise, estratégia e acompanhamento do processo.
Todos os valores dependem do perfil do requerente e das exigências aplicáveis após as mudanças legislativas.
